快速总结
基础
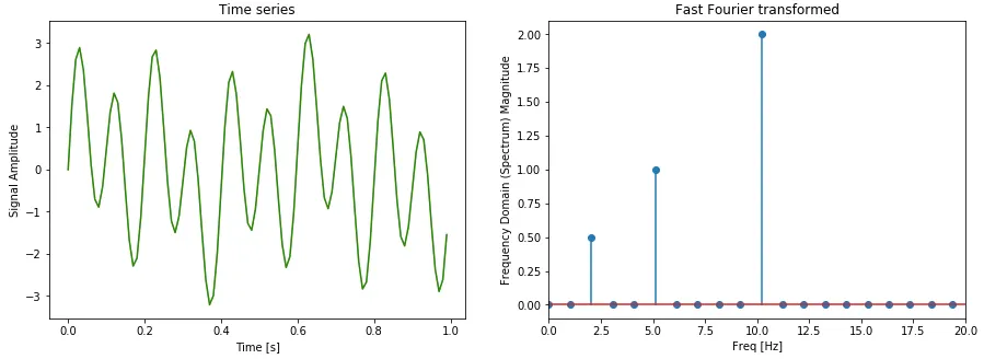
傅里叶变换是把时域数据分解为频域数据的,假设输入是周期函数,具体来说如下图所示:

左边的是时域图,右边的是频域图。
频域图横轴是频率(1秒内周期重复的次数。如果重复两次就是2HZ,重复一次就是1HZ),纵轴是振幅。我们对振幅不为0的频率使用反向傅里叶变化,就可以得到sin/cos图像:

也就是说,原始时域数据,可以被分解为多个sin/cos图像的叠加。
而还原得到的sin/cos图像的振幅和频率,也和频率图对应的结果一样。
HZ越高就是高频,HZ越低就是低频,这里不要和振幅混淆。也就是说,坐标轴左边的是低频,右边的是高频。我们经常说高频是噪声,就是因为它的波动无序,很混乱,周期短。
虽然上面的图只显示了正频率和0频率,但傅里叶变化计算出来的其实是具有负频率的,只不过正频率和对应负频率的幅值是相同的,只是画了正频率的一部分。但是在实际反向傅里叶变换的使用,也是会运用到负频率的结果。也就是说,还原的时候,所有的频率都会使用到,包括0频率。
对与0频率来说,是非常重要的。0Hz 代表的是直流分量(DC Component),也就是整段数据的平均值。但是如果使用了RevIN归一化(时序预测通常这么做),那么0Hz 的振幅理论上应该接近于 0。如果不归一化,0Hz 的振幅通常是最大的。
如果输入是离散的数据,比如说是8个值,那么傅里叶变化会得到8个复数,这8个复数的模长就是对应频率的振幅。
关于正负对称可以多说两句。
如果输入是偶数,假设为8,出去0HZ,还剩下7个。
Index 1, 2, 3: 正频率部分
Index 5, 6, 7: 负频率部分(对应 -3, -2, -1)
Index 4 (Nyquist Frequency): 是一半采样率的位置 (
也就是说,如果输入时偶数,那么打印出来的频率图是[N/2+1]。
如果输入是奇数,假设为9,那么除去0HZ,剩下的就是对称的。
代码
python中我们一般使用rfft来进行傅里叶变化,准确的是快速傅里叶变化。rfft得到的是复数,只有正频率部分的结果。
网上视频
https://www.bilibili.com/video/BV1eUHjzgEAd/?spm_id_from=333.337.search-card.all.click&vd_source=d9f39df9d8d274edb857b2cb1c934f00
建系(建立坐标系),有了坐标系,点的位置变成了数字,曲线变成了方程,交点变成了解方程,按部就班就能解决几何问题。
坐标系的本质是用坐标轴分解位置,坐标轴的本质是基底向量。笛卡尔坐标系中的基底向量就是u=(1 0), v=(0 1),如下图所示:
一旦明确了基底向量,就拥有一套双向翻译体系。
用数字线性组合基底,得到这个坐标所对应的抽象的几何空间位置;

反过来,只要能把一个抽象的向量在基底下分解成线性组合,只需要把这些组合的系数拼在一起,就能得到坐标:

向量和坐标之间最重要的对应关系:线性相加
两个抽象的向量相加,得到和向量的坐标,一定是两者坐标一位位对应加起来的。
傅里叶变化要分析的向量是所有的周期函数
傅里叶变化选择的基底是一系列不同周期的正余弦函数。之所以选这个,是因为正弦函数是振动的基本单元,求导,积分都很方便。所以拿来做基底。
从坐标翻译到向量时,把每个单项式乘以坐标的各个系数,再加到一起,就还原了原本的多项式。
从基底分解来得到函数之间的积分、求导关系。

把多项式在单项式的基底下分解的时候,只需要盯着多项式每一项的系数,就能自动得到坐标。
但如果给的是一些乱七八糟的波,如何知道要用几倍的cosx 加 几倍的sinx得到这个波呢?

在抽象的向量和抽象的坐标系里,想要找到坐标对应的系数,让基底线性组合得到想要的向量,需要一套抽象的方法。这个问题的答案就是内积。
在笛卡尔坐标系里面找一个点的横坐标,向x轴做垂线,找交点就好,但是到了更抽象的空间里,我们很难定义垂线和交点这种几何背景过于浓厚的概念。取而代之的是用内积来找坐标。
满足基本条件都可以当作基底
用基底向量组合空间中任意一个向量平常
它的基底是所有形如sinnx cosmx的周期函数,通过线性组合他们,可以表示出几乎所有周期为2pi的函数,比如方波。
傅里叶变换把函数变成了坐标,有什么用?
意义:给出了另一个看待函数的视角
各个不同振动频率所对应的能量大小,每一个正弦波前面的系数,就表示这个正弦周期的振动有多显著,将这些振动系数一一列出,就可以还原的函数形状。这些系数有个专业的名词,叫频谱。

频率小周期大的基底对应的叫做低频区;频率高周期小的基底对应的叫做高频区。
信号处理领域的用法:
语言去噪:信号在频谱中会显示不同频率的成分,而噪声,往往对应着特定的频率区域,只需要在频谱中降低或删除这些能量,就能让语言清晰起来。
流程
具体流程如下:
- 输入: 拿进去一个长度为
的时间序列 (例如 )。 - 执行 FFT:
。 - 取模(Amplitude): 计算结果的振幅
。 - 这时你会得到一个列表,下标是频率
,值是强度。
- 这时你会得到一个列表,下标是频率
- Top-k 筛选: 找到振幅最大的前
个频率点(比如 )。 - 含义: 这些是数据里最“强”的节奏。
- 频率转周期(关键公式):论文中经常出现这个公式:
。例子: 假设你输入 100 个点 ( )。FFT 告诉你频率 的地方振幅最大。解读: 说明这 100 个点里,有个波形重复了 4 次。周期: 。也就是说,每隔 25 个点,数据就会重复一次规律。
当你再次看论文公式
“我的总时长是
这就是你需要的“周期长度”,也是你接下来做自适应窗口截断的核心依据。